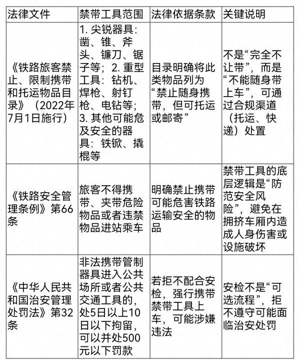
南昌站:春运禁带工具可免费寄回家!工具为啥不能带上火车?解析
林俊杰北京演唱会禁带宣传河北标语?鸟巢回应
超速断电、禁带小孩?电动自行车新标准落地你想知道的都在这→
对越还击禁带人民币出国官兵花光津贴将小卖部一扫而光
蓝箭电子:致力于宽禁带半导体器件等先进封装工艺攻关研究
厦门大学探索宽禁带半导体材料前沿取得新进展
蓝箭电子:已掌握完整的宽禁带半导体封测技术体系
2025时代少年团贵阳演唱会禁带物品清单
人民日报总结108个英语黄金句型写作一定用得上!
Contact: 凯发平台网址,凯发真人国际
Phone: 13800000000
Tel: 400-123-4567
E-mail: admin@youweb.com
Add: Here is your company address